新闻中心

您的位置: 首页 - 新闻中心
九天供水关注《京津冀大气污染防治强化措施(2016-2017)》发布 重点推进VOCs整治和超低排放
来源:九天供水设备 点击次数:8736 日期:2022-05-26

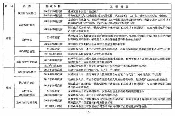
     开封市九天无塔供水设备有限公司得到通知为切实加大京津冀及周边地区大气污染治理力度,日前环保部与京津冀三省市联合印发通知《京津冀大气污染防治强化措施(2016-2017)》,部署2016年至2017年京津冀大气污染防治强化措施。《措施》强调,要加大挥发性有机物(VOCs)综合治理力度。京津冀地级及以上城市2016年度前完成所有石化、化工行业VOCs综合整治任务。2016年10月底,传输通道城市10万千瓦及以上煤电机组全部完成超低排放。具体内容如下所示:



扫一扫加

微信好友

扫一扫关注九天供水官方微信

扫一扫查看

手机官网

页面版权所有 © 开封市九天无塔供水设备有限公司        豫ICP备12026623号-1       公司地址:开封市禹王台区汪屯乡大苏村      电话:138-3782-6222   173-3785-5555